목차

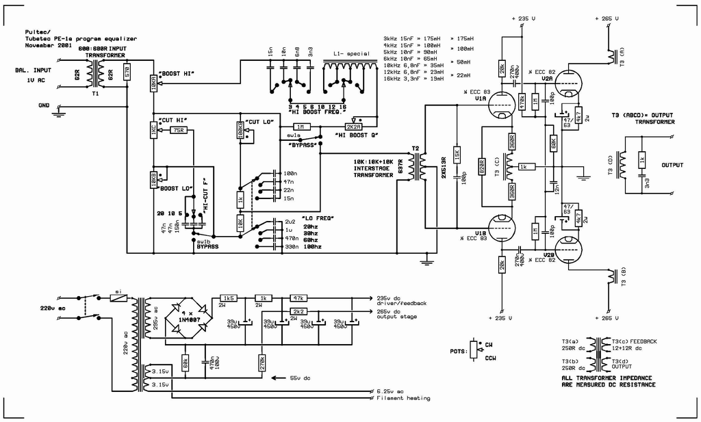
Tube-Tech PE1C

Tube-Tech PE 1C는 Pultec EQP-1A의 클래식 설계를 기반으로 한 패시브 튜브 프로그램 이퀄라이저입니다. 자연스럽고 음악적인 사운드, 부드러운 하이엔드와 강력한 로우엔드 컨트롤로 전 세계적으로 오랜 시간 사랑받고 있는 모델입니다.

주요 특징

사운드 및 활용

TUBE-TECH PE1A