instrument_wiki:피아노:yamaha_yc88
[홈레코딩 필독서]"모두의 홈레코딩"구매링크
가성비 있는 녹음실 찾으시나요? 리버사이드 재즈 스튜디오에서 녹음하세요!
[공지]회원 가입 방법
[공지]글 작성 및 수정 방법
목차
Yamaha YC88
Yamaha 사의 Stage Keyboard
야마하 YC88은 '스테이지 키보드'의 정의를 새롭게 내린 모델로, CP 시리즈의 강력한 피아노 사운드에 전용 VCM 오간 엔진과 물리 드로우바를 결합한 전천후 건반입니다. CP88과 동일한 천연 목재 NW-GH 건반을 탑재하여 피아노 연주감을 유지하면서도, 라이브 공연에 필요한 거의 모든 사운드 텍스처를 직관적으로 제어할 수 있습니다.
1. 상세 기술 사양 (Technical Specifications)
| 항목 | 세부 사양 |
|---|---|
| 건반 (Keyboard) | 88건반 NW-GH (Natural Wood Graded Hammer) / 합성 상아 및 흑단 마감 |
| 음원 엔진 | VCM Organ, AWM2, FM-X (3가지 엔진 하이브리드) |
| 최대 동시발음수 | [VCM Organ + AWM2]: 128음, [FM-X]: 128음 |
| 라이브 셋 수 | 160 (라이브 셋 슬롯) |
| 보이스 수 | 145 (Organ: 6, Keys: 139) |
| 삽입 이펙트 | Organ: 2개 시스템 (Pre-Drive), Key: 2개 시스템 (CP와 동일 루프) |
| 스피커/시뮬레이션 | Rotary Speaker (VCM), Amp Simulator, Reverb, Master EQ |
| 디스플레이 | Full Dot LCD (128 x 64 dots) |
| USB 오디오/MIDI | 2-In / 2-Out (24-bit / 44.1 kHz) |
| 출력 단자 | OUTPUT [L/MONO]/[R] (XLR 밸런스드), OUTPUT [L/MONO]/[R] (6.3mm 표준) |
| 입력 단자 | [L/MONO]/[R] (6.3mm 표준, 게인 조절 가능) |
| 연결 단자 | Foot Controller 1/2, Foot Switch Sustain/Assignable, MIDI In/Out |
| 크기 및 무게 | 1,298(W) x 142(H) x 364(D) mm / 18.6 kg |
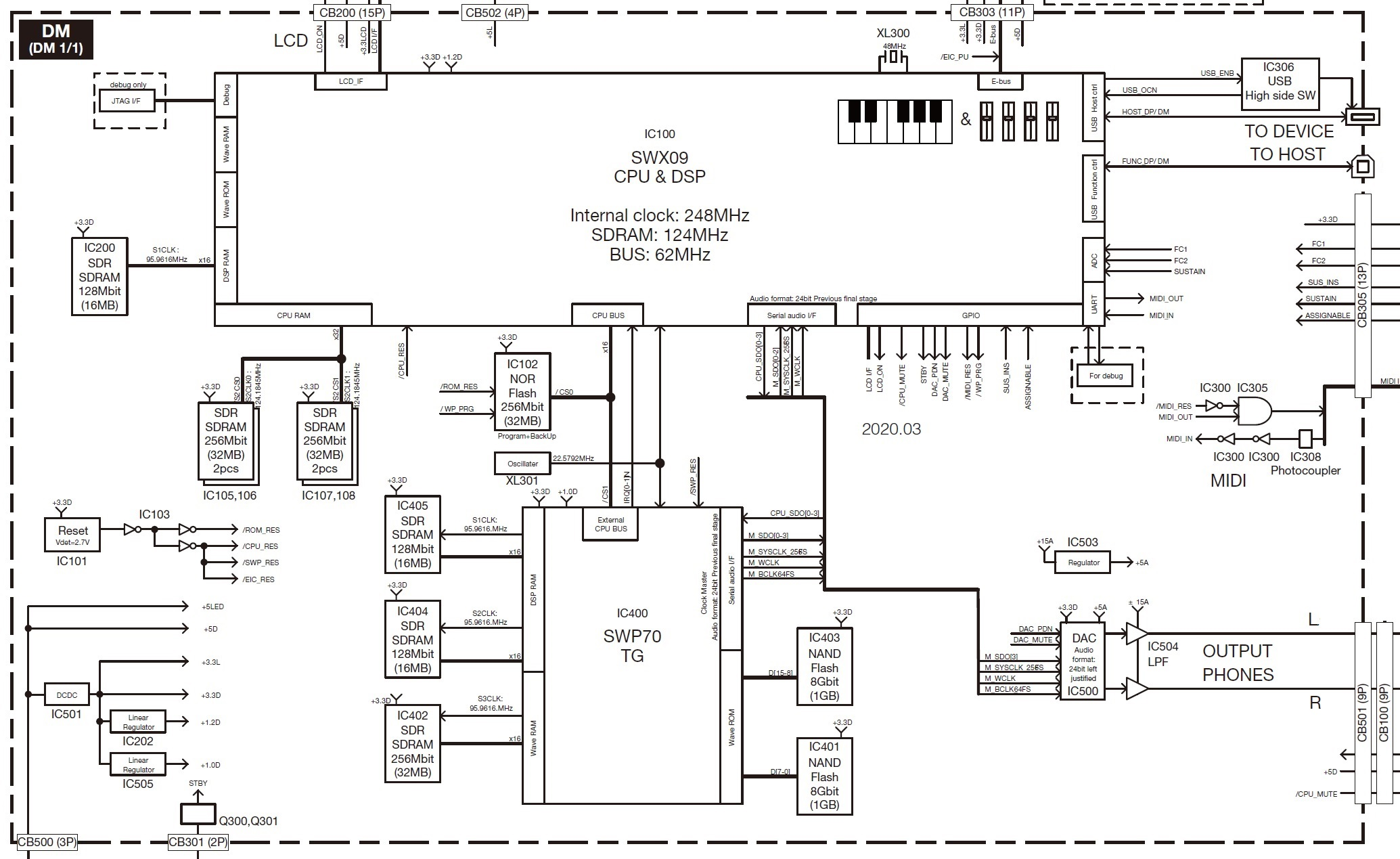
그림 2
YC88에는 CP88에 없는 시스템 메모리 16MB 가 추가되어있다. 이것은 FM 엔진이나 VCM 을 위한 전용 메모리로 생각된다.
2. 주요 특징 (Main Features)
3. CP88과의 차이점 및 비교
4. 소프트웨어 및 기능 확장
로그인하면 댓글을 남길 수 있습니다.
[공지]회원 가입 방법
[공지]글 작성 및 수정 방법
instrument_wiki/피아노/yamaha_yc88.txt · 마지막으로 수정됨: 저자 정승환

