instrument_wiki:아웃보드:컴프레서:shure_level-loc_m62_m62v
[홈레코딩 필독서]"모두의 홈레코딩"구매링크
가성비 있는 녹음실 찾으시나요? 리버사이드 재즈 스튜디오에서 녹음하세요!
[공지]회원 가입 방법
[공지]글 작성 및 수정 방법
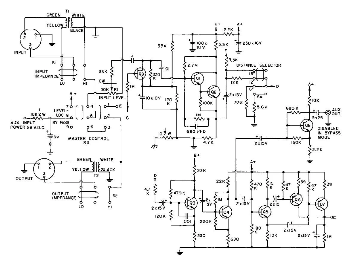
Shure Level-Loc(M62/M62V)
Shure Level-Loc(M62/M62V)는 1960년대 등장한 전설적인 오디오 레벨 컨트롤러로, 본래는 방송/PA 환경에서 과도한 입력 신호로부터 장비를 보호하기 위한 “브루트포스 리미터“로 설계되었습니다. 하지만 그 독특하게 거칠고 공격적인 사운드 덕분에, 이후 드럼, 퍼커션, 기타 등 다양한 소스에 “슬래밍” 컴프레서/사츄레이터 이펙트로 사랑받으며 컬트 클래식이 되었습니다.
역사 및 원리
사운드/특징
현대적 재해석
-
- 오리지널의 “슬래밍” 사운드와 컬러, 거친 컴프레션 특성을 그대로 재현
활용 및 평가
- 1990년대 이후 Tchad Blake 등 유명 엔지니어가 “비밀병기”로 애용하며 재조명
로그인하면 댓글을 남길 수 있습니다.
[공지]회원 가입 방법
[공지]글 작성 및 수정 방법
instrument_wiki/아웃보드/컴프레서/shure_level-loc_m62_m62v.txt · 마지막으로 수정됨: 저자 정승환



