음향:signal_processor:equalizer:bax_eq
[홈레코딩 필독서]"모두의 홈레코딩"구매링크
가성비 있는 녹음실 찾으시나요? 리버사이드 재즈 스튜디오에서 녹음하세요!
[공지]회원 가입 방법
[공지]글 작성 및 수정 방법
목차
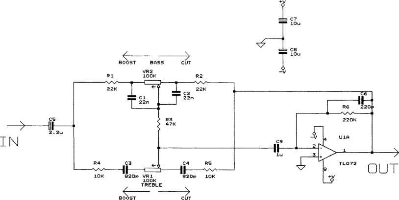
Baxandall 회로
Baxandall 회로는 1950년대 Peter Baxandall이 개발한 오디오 톤 컨트롤 회로로, 저음(Bass)과 고음(Treble)을 독립적으로 부드럽게 조정합니다.
RC 네트워크(저항과 콘덴서)를 피드백 경로에 넣어 주파수별 임피던스를 변화시킵니다. 고주파는 콘덴서를 통해, 저주파는 저항 경로를 타며 각각의 포텐셔미터로 피드백 비율(Rf/Rin)을 조절해 ±15dB 정도 부스트/컷이 가능합니다.
로그인하면 댓글을 남길 수 있습니다.
[공지]회원 가입 방법
[공지]글 작성 및 수정 방법
음향/signal_processor/equalizer/bax_eq.txt · 마지막으로 수정됨: 저자 정승환


